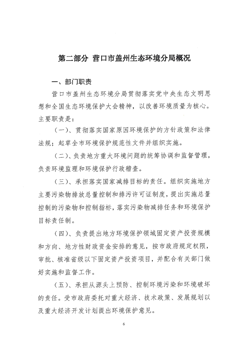
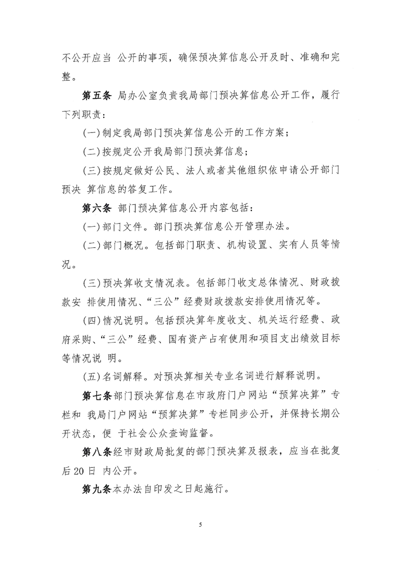
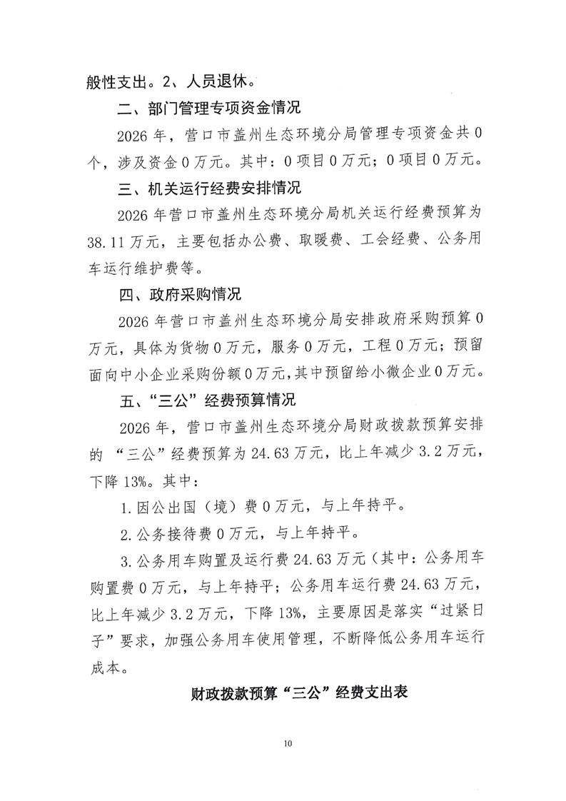
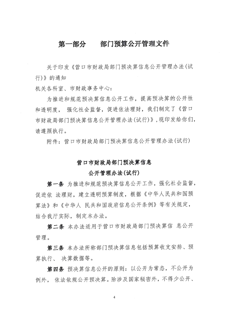
当前位置:首页 > 政务公开

营口市盖州生态环境分局2026年度预算

发布时间:2026-01-27

【字号:

分享:

  • 附件:
  • 视频:
扫一扫在手机打开当前页