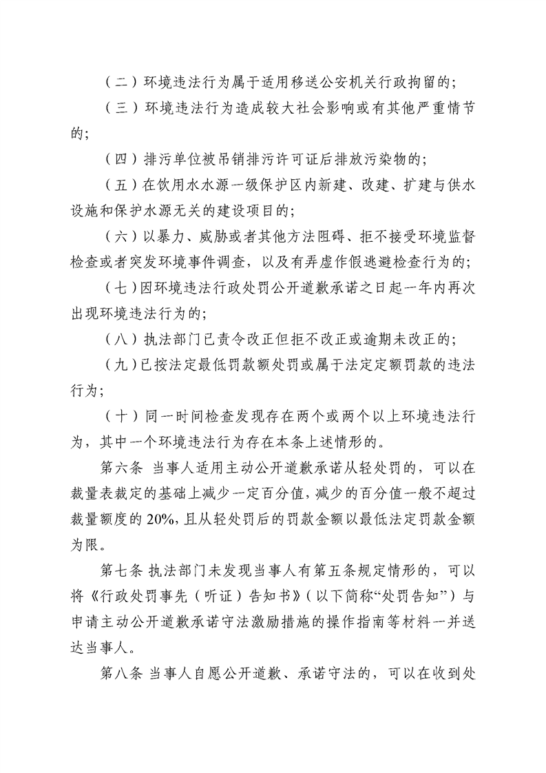
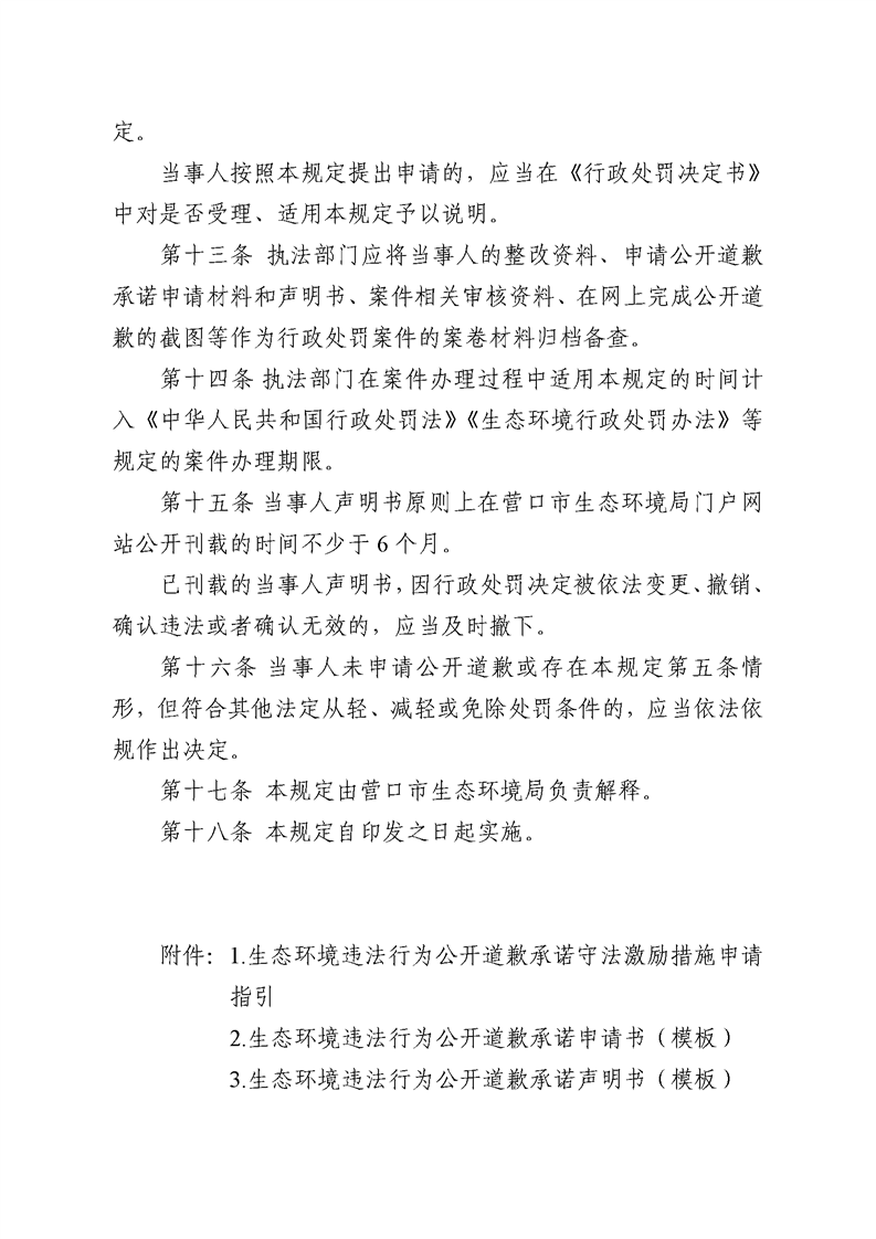
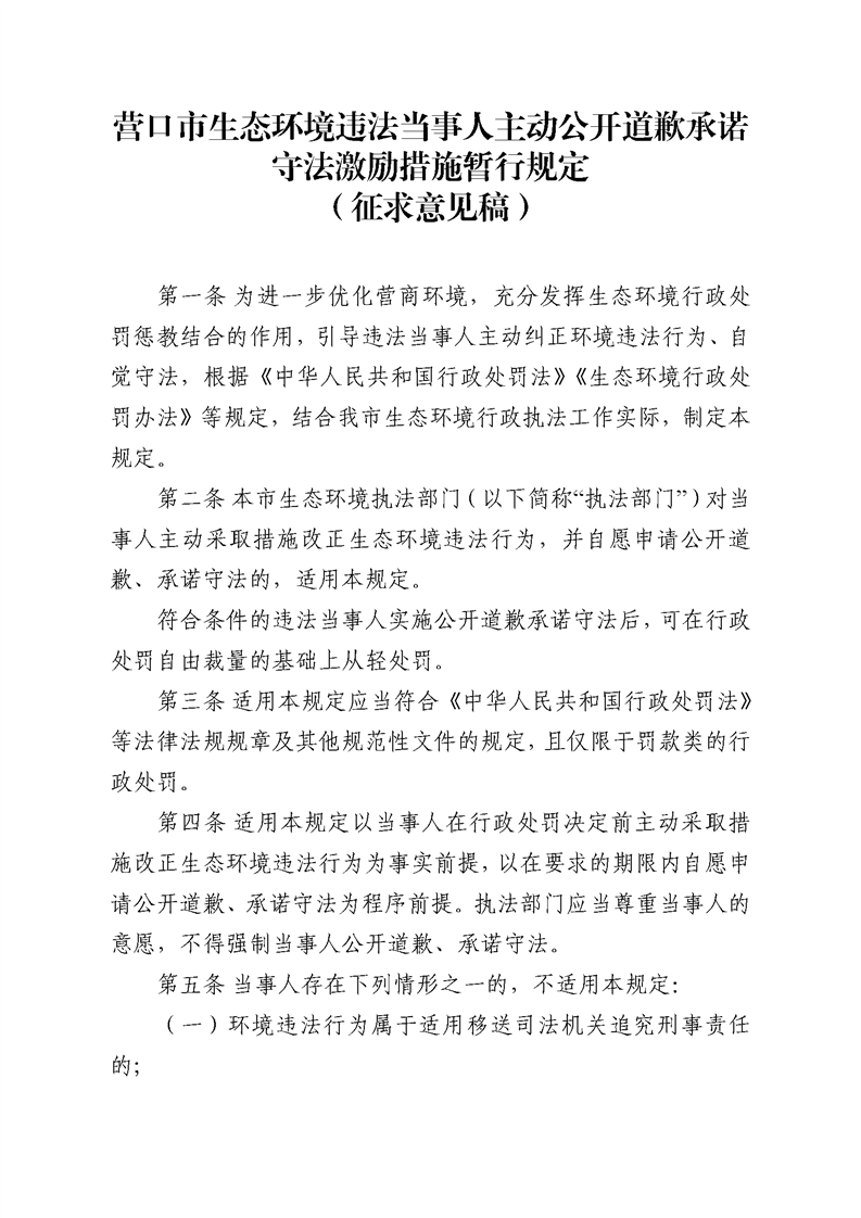
当前位置:首页 > 互动交流 > 调查征集

【征集中】关于《营口市生态环境违法当事人主动公开道歉承诺守法激励措施暂行规定》(征求意见稿)公开征求意见的公告

来源:营口市生态环境局

作者:

发布时间:2025-02-14

【字号:

分享:

  • 附件:
  • 视频:
扫一扫在手机打开当前页