当前位置:首页 > 环境管理 > 环境质量

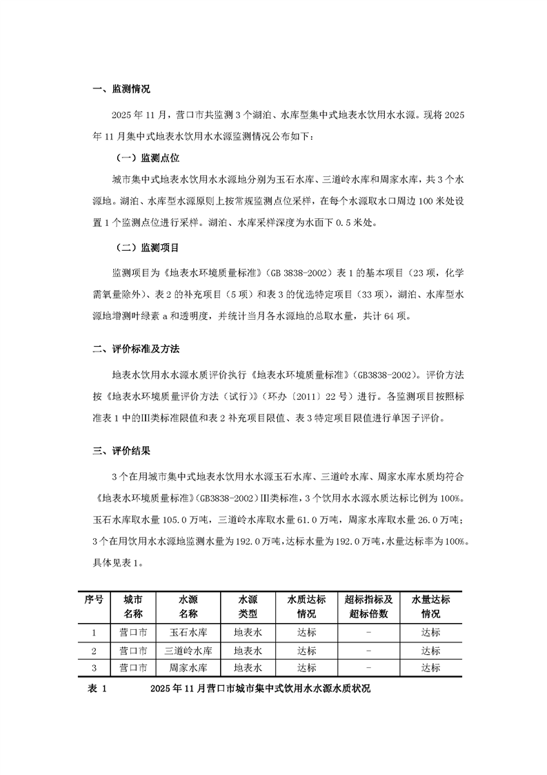
营口市2025年11月城市集中式饮用水水源水质状况

来源:辽宁省营口生态环境监测中心

作者:

发布时间:2025-11-20

【字号:

分享:

  • 附件:
  • 视频:
扫一扫在手机打开当前页