当前位置:首页 > 环境管理 > 水污染防治

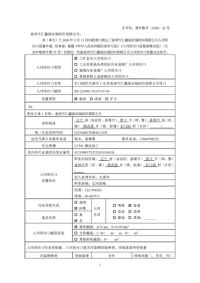
营口市生态环境局同意设置盖州市汇鑫源丝绢纺织有限公司入河排污口的决定书

来源:营口市生态环境局

作者:

发布时间:2026-03-11

【字号:

分享:

  • 附件:
  • 视频:
扫一扫在手机打开当前页