当前位置:首页 > 工作动态 > 通知公告

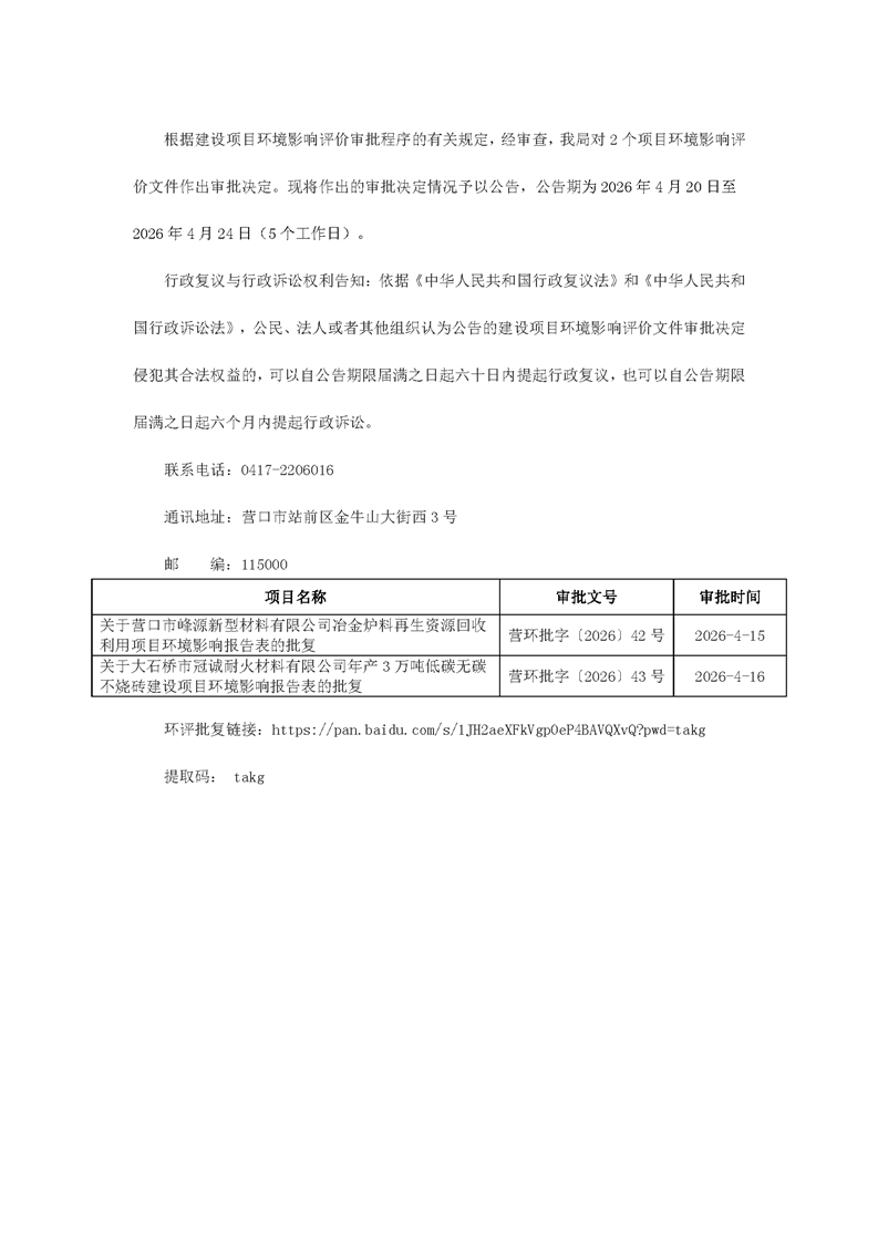
营口市生态环境局关于2026年4月20日作出环评文件审批决定的公告

来源:营口市生态环境局

作者:

发布时间:2026-04-20

【字号:

分享:

  • 附件:
  • 视频:
扫一扫在手机打开当前页