当前位置:首页 > 工作动态 > 通知公告

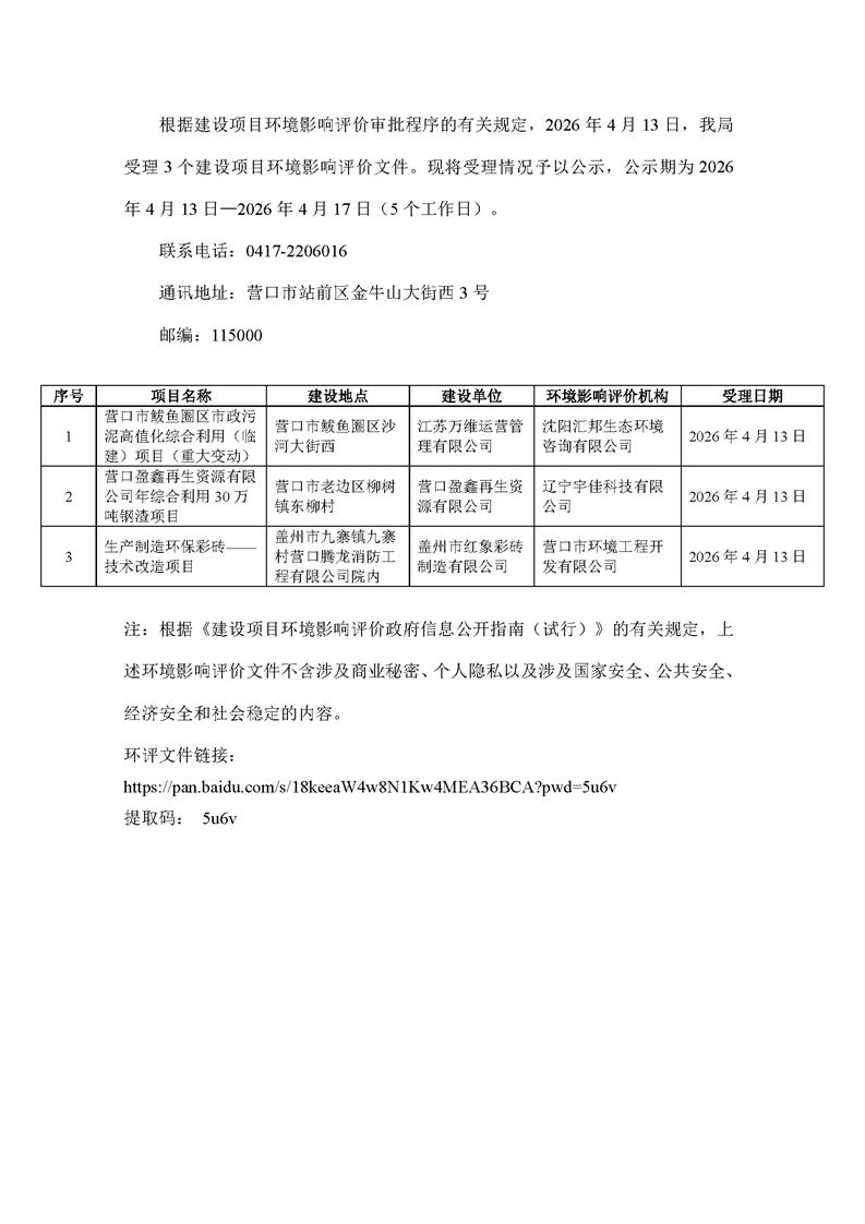
营口市生态环境局关于2026年4月13日建设项目环境影响评价文件受理情况的公示 (复件)

来源:营口市生态环境局

作者:

发布时间:2026-04-13

【字号:

分享:

  • 附件:
  • 视频:
扫一扫在手机打开当前页